食管癌鳞状细胞癌(ESCC)临床治疗长期受困于 “化疗耐药" 与 “预后差" 两大难题,5 年生存率仅 20% 左右。而铜死亡(cuproptosis)作为 2022 年被证实的新型程序性细胞死亡方式,虽为癌症治疗打开新窗口,却始终面临 “代谢如何调控铜死亡耐药" 的研究盲区。近日,中山大学肿瘤防治中心团队在《Cell Discovery》发表重磅研究,首ci揭示 “乳酸 - NUDT21-FDX1 - 铜死亡轴" 的核心调控机制 —— 其中 Absin 的Copper Microplate Assay Kit(货号:abs580140) 为关键实验验证提供了精准检测支持,助力研究结论登上顶刊!
文献标题:NUDT21 lactylation reprograms alternative polyadenylation to promote cuproptosis resistance
发表期刊:Cell Discovery(IF=12.5)
DOI:https:/ /doi.org/10.1038/s41421-025-00804-1
核心试剂:铜离子检测试剂盒(abs580140)


研究团队以 “ESCC 患者乳酸代谢异常与铜死亡耐药" 为核心,设计了 “临床发现→细胞验证→分子机制→体内外治疗" 的四步研究框架,精准破解三大关键问题:
1. di一步:临床观察 —— 乳酸代谢酶高表达 = ESCC 预后差?
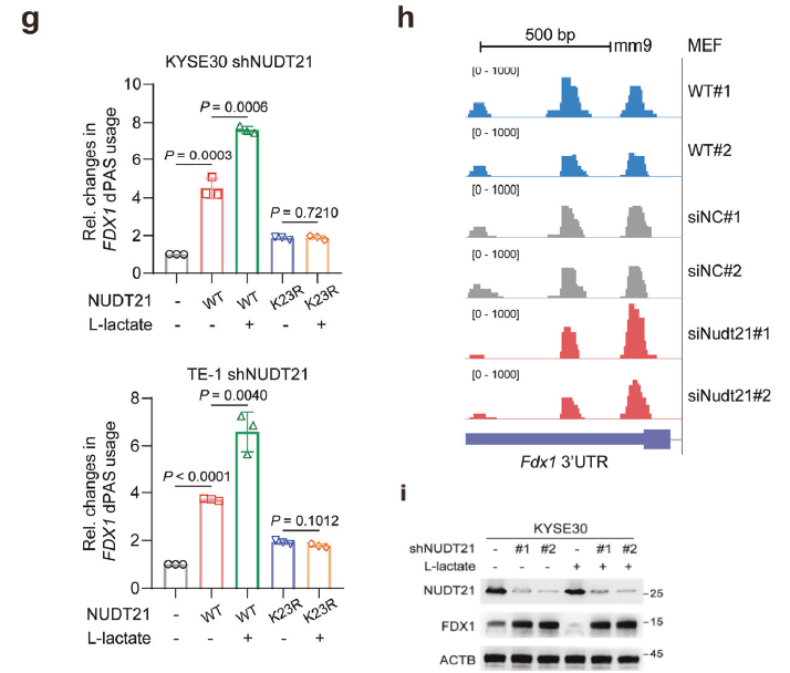
团队先分析 TCGA-ESCC 临床样本,发现LDHA(乳酸生成关键酶)高表达患者,不仅 FDX1(铜死亡核心基因)表达低,且远端多聚腺苷酸位点(dPAS)使用率显著升高 —— 这提示 “乳酸代谢" 可能与 “mRNA 选择性多聚腺苷酸化(APA)"“铜死亡" 存在关联。
2. 第二步:细胞验证 —— L-乳酸真的能调控 APA?
为验证猜想,团队用 L-乳酸(肿瘤中主要乳酸形式)处理 ESCC 细胞(KYSE30、TE-1),通过 PAS-seq 检测发现:
L-乳酸处理后,70.6% 的 APA 事件为 3'UTR 延长(KYSE30 细胞),68.1% 为 3'UTR 延长(TE-1 细胞),其中 FDX1 的 3'UTR 延长最xian著(图 1b-d,原文 APA 热图与重叠基因分析);
关键对比:D-乳酸(另一乳酸异构体)wan全无此效果,证明 L-乳酸的调控作用具有 “立体特异性"。

3. 第三步:分子锁定 —— 谁在 “操控" FDX1 的 APA?
通过乳酸化蛋白组筛选,团队发现 NUDT21(APA 核心复合物 CFIm 的关键亚基)是关键:
NUDT21 的 K23 位点会被乳酸修饰(“乳酸化"),且由 AARS1(写入酶)催化、HDAC2(擦除酶)反向调控;

乳酸化后的 NUDT21 像装了 “磁吸",能更强结合 CPSF6,促进 CFIm 复合物组装,最终 “拉长长" FDX1 的 3'UTR。

4. 第四步:治疗验证 —— 靶向这个轴能破耐药吗?
体内外实验同步验证:
细胞层面:敲低 NUDT21 或抑制其 K23 乳酸化,ESCC 细胞对铜离子载体 elesclomol 的敏感性提升 3 倍;

动物层面:临床获批的 LDHA 抑制剂 stiripentol,与 elesclomol 联合使用,可使 ESCC 移植瘤体积缩小 65%。

整个研究形成 “临床现象→细胞机制→分子靶点→治疗方案" 的完整闭环,而 Absin 铜检测试剂盒在 “排除干扰因素" 环节起到了不可替代的作用。

突破 1:L-乳酸是 APA 重编程的 “专属开关"
关键结论:仅 L-乳酸(而非 D-乳酸)能诱导 ESCC 细胞quan球 3'UTR 延长,且优先靶向 FDX1 等铜死亡相关基因;
实验证据:PAS-seq 显示,L-乳酸处理后 KYSE30 细胞中 24/34 个 APA 事件为 3'UTR 延长,TE-1 细胞中 32/47 个为延长(图 1b,原文散点图:红色点 = 3'UTR 延长基因,绿色 = 缩短,L-乳酸组红色点显著增多);
通俗解读:“APA 就像给 mRNA‘剪尾巴’,L-乳酸会把 FDX1 的‘尾巴’剪得更长,导致 FDX1 蛋白‘减产’—— 这就像给铜死亡通路装了‘刹车’"。

突破 2:NUDT21 K23 乳酸化是 “刹车总控"
关键结论:NUDT21 的 K23 位点乳酸化,是调控 FDX1 APA 的wei一关键修饰;
实验证据:NUDT21 K23R 突变(无法乳酸化)后,L-乳酸再也不能延长 FDX1 的 3'UTR,且 FDX1 蛋白水平恢复正常(图 3g-j,原文突变体验证实验);
通俗解读:“K23 位点就像 NUDT21 的‘启动键’,乳酸化后才能激活它与 CPSF6 的‘绑定能力’,进而拉动 FDX1 的‘尾巴’—— 突变后‘启动键’失灵,刹车自然就松了"。

突破 3:乳酸-NUDT21-FDX1 轴是铜死亡耐药 “元凶"
关键结论:该轴通过下调 FDX1,抑制 Cu²⁺向毒性更强的 Cu⁺转化,最终让 ESCC 细胞 “不怕" 铜离子治疗;
实验证据:敲低 NUDT21 后,elesclomol 对 ESCC 移植瘤的抑瘤率从 30% 提升至 65%,且 FDX1 敲低后这种敏感性又会消失(图 5h-g,原文裸鼠实验与 Rescue 实验);
核心验证:Absin 铜检测试剂盒在此环节发挥关键作用 —— 检测发现,NUDT21 敲低 / 突变后,肿瘤组织铜含量无显著变化(补充图 S9g,原文铜含量定量图),直接排除 “铜积累变化" 的干扰,证明耐药调控wan全依赖 FDX1 通路。


突破 4:临床药物联合方案 “高效低毒"
关键结论:LDHA 抑制剂 stiripentol(临床用于癫痫治疗)+ 铜离子载体 elesclomol,协同阻断该调控轴;
实验证据:联合治疗组的 ESCC 移植瘤重量仅为对照组的 1/3,且小鼠体重无明显下降(图 6h-i,原文联合治疗实验:蓝色曲线 = 联合组,肿瘤体积增长最慢);
临床意义:该方案用 “已获批药物" 组合,大大缩短转化周期,为 ESCC 治疗提供新的 “老药新用" 思路。

在验证 “NUDT21 调控铜死亡的机制" 时,研究团队面临一个关键问题:ESCC 细胞的铜死亡敏感性变化,是因为 FDX1 功能改变,还是因为细胞内铜含量本身变了? 若不能排除 “铜含量变化" 的干扰,整个机制结论将缺乏说服力 —— 而 Absin 的 Copper Microplate Assay Kit(货号:abs580140)wan美解决了这一 “实验盲区"。
1. 产品应用场景:精准定量肿瘤组织铜含量
实验需求:检测 NUDT21 敲低组、NUDT21 K23R 突变组、对照组 ESCC 移植瘤的铜含量,验证 “铜含量是否影响耐药";
检测流程:取 50mg 肿瘤组织→匀浆处理→加试剂盒试剂→605nm 波长测吸光度→对比标准曲线定量;
原文对应图:补充图 S9g(原文铜含量检测结果图:三组铜浓度无显著差异,P>0.05)。

2. 产品核心价值:排除干扰,锁定真实机制
解决的实验难题:传统铜检测方法(如原子吸收法)需大量样本(>200mg)、操作繁琐,而 Absin 试剂盒仅需 50mg 微量样本,且 2 小时内出结果,适配 “移植瘤样本少、检测周期紧" 的需求;
对研究的贡献:正是因为 Absin 试剂盒证明 “各组铜含量无差异",才排除了 “铜积累变化" 的干扰,让团队确定 “FDX1 通路" 是 NUDT21 调控铜死亡的wei一途径 —— 这一关键数据直接支撑了研究的核心结论,成为顶刊接收的重要验证依据。
3. 产品优势匹配科研需求
| 产品特点 | 研究场景适配性 |
|---|---|
| zui低检测限 0.1μM | 精准捕捉肿瘤组织中铜的微量变化,避免假阴性 |
| 兼容组织 / 细胞样本 | 同时满足细胞实验与动物实验的检测需求 |
| 操作步骤简单(仅 3 步) | 减少实验误差,保证数据重复性 |
| 提供标准曲线与质控品 | 直接对标定量结果,无需额外优化 |
Absin 始终以 “高品质试剂 + 专业技术支持",助力科研人员突破实验瓶颈。未来,Absin 还将推出更多 “细胞死亡研究专用试剂盒",陪你一起解锁更多顶刊成果!
| 货号 | 名称 | 规格 |
|---|---|---|
| abs580140 | Copper Microplate Assay Kit | 96T |
| 货号 | 产品名称 | 引用文献 |
|---|---|---|
| abs580002 | 谷丙转氨酶(ALT) 检测试剂盒 | Int J Nanomedicine. 2025 May 21:20:6399-6421. IF:6.6 |
| abs580003 | 碱性磷酸酶(ALP)检测试剂盒 | Int J Nanomedicine. 2025 May 21:20:6399-6421. IF:6.6 |
| abs580004 | 谷草转氨酶(AST)检测试剂盒 | Biomed Pharmacother. 2024 Mar:172:116228. IF:6.9 |
| abs580006 | 谷胱甘肽(GSH)检测试剂盒 | J Nanobiotechnology. 2025 May 8;23(1):338. IF:10.6 |
| abs580010 | 超氧化物歧化酶(SOD)检测试剂盒 | Pol J Microbiol. 2025 Mar 26;74(1):60-70. IF:2 |
| abs580011 | 丙二醛(MDA)检测试剂盒 | Biochem Pharmacol. 2024 Apr:222:116072. IF:5.8 |
| abs580016 | 丙酮酸检测试剂盒 | Cancer Res. 2025 Aug 1. IF:16.6 |
| abs580019 | Na+/K+ ATPase活性检测试剂盒 | Cell Rep. 2025 Apr 22;44(4):115489. IF:7.5 |
| abs580066 | 羟脯氨酸检测试剂盒 | Cancer Res. 2025 Aug 1. IF:16.6 |
| abs580085 | 甘油三酯(TG)检测试剂盒 | Mol Biol Rep. 2022 Aug;49(8):7837-7848. IF:2.742 |
| abs580105 | 铁离子检测试剂盒 | Cell Biol Int. 2024 Aug;48(8):1198-1211. IF:3.3 |
| abs580117 | ATP检测试剂盒 | Cell Commun Signal. 2023 Aug 3;21(1):192. IF:8.4 |
| abs580140 | 铜离子检测试剂盒 | Adv Sci (Weinh). 2025 Jan;12(4):e2413408. IF:17.475 |
| abs580145 | 硫代巴bi妥酸反应产物 (TBARS)检测试剂盒 | Mol Ther Nucleic Acids. 2023 Oct 26:34:102067. IF:8.8 |
| abs580160 | 乳酸(LA)检测试剂盒 | Cell Commun Signal. 2024 Feb 8;22(1):101. IF:8.4 |
| abs580197 | 尿素氮(BUN)检测试剂盒 | ACS Nano. 2024 Aug 27;18(34):23599-23614. IF:15.8 |
| abs580221 | 色氨酸检测试剂盒 | Drug Resist Updat. 2025 Sep:82:101272. IF:21.7 |
| abs580222 | 牛磺酸检测试剂盒 | Nat Metab. 2024 Jul;6(7):1397-1414. IF:18.9 |
| abs580226 | 辅酶Q10检测试剂盒 | Cell Stem Cell. 2024 Dec 5;31(12):1777-1793.e9. IF:19.8 |
| abs580236 | 乳酸脱氢酶(LDH)检测试剂盒 | Gut Microbes.2024 Jan-Dec;16(1):2379566. IF:12.2 |
| abs580238 | 线粒体呼吸链复合体Ⅰ活性检测试剂盒 | NPJ Biofilms Microbiomes. 2025 May 23;11(1):86. IF:7.8 |
| abs580241 | 线粒体呼吸链复合体Ⅳ活性检测试剂盒 | NPJ Biofilms Microbiomes. 2025 May 23;11(1):86. IF:7.8 |

Absin产品线:
爆款产品:十da试剂盒(mIHC、IHC、凋亡、ELISA、ChIP、Co-IP、生化检测、残留检测、多因子检测);细胞培养(类器官试剂盒+基质胶,胎牛血清+培养添加剂+细胞因子)、分化试剂盒;分子(mRNA合成服务+提取试剂盒);化合物大包装;辅助试剂、耗材/仪器、定制服务(抗体/多肽/蛋白/标记/检测)...
特色产品:鸡胚提取物CEE、B27、N2、霍乱毒素B亚单位CTB、牛脑垂体提取物BPE、百日咳毒素PTX、重组人胰岛素Insulin、人源低密度脂蛋白LDL...