在发育生物学研究中,构建高保真、可规模化的胚胎模型是破解胚胎发育奥秘的关键。近日,《Cell》发表重磅研究,通过纯小分子策略将小鼠胚胎干细胞(ESCs)重编程为胚胎创始细胞(iEFCs),成功构建出能复现器官发生阶段的完整胚胎模型(iEFC-EM)。Absin 的 BSA 产品(货号:abs9156)作为实验辅助试剂,全程助力免疫染色等关键实验,为研究的顺利推进提供了可靠支持。
文献标题:A complete model of mouse embryogenesis through organogenesis enabled by chemically induced embryo founder cells
发表期刊:Cell(IF 42.5)
DOI:https:/ /doi.org/10.1016/j.cell.2025.07.018
核心试剂:牛血清白蛋白 (abs9156)


现有胚胎模型依赖多细胞混合培养或转基因技术,存在效率低、保真度不足等问题。研究团队另辟蹊径,聚焦 “早期卵裂球具有quan能发育潜力" 的核心特性,提出 “小分子重编程→胚胎创始细胞→完整胚胎模型" 的创新思路:
1. 筛选小分子组合:通过 ALKS 抑制剂、RARα 激动剂等小分子鸡尾酒,将 ESCs 重编程为 8-16 细胞样的 iEFCs;
2. 双阶段诱导策略:第yi阶段(60h)获得 iEFCs,第二阶段(36h)通过小分子诱导 iEFCs 分化为囊胚三大谱系(EPI、TE、PrE);
3. 胚胎模型构建:优化培养条件,让 iEFCs 自组织形成胚胎模型,全程复现从细胞命运特化到器官发生的完整过程。
研究实现了三大突破性成果,为发育生物学研究提供了革命性工具:
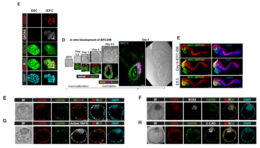
小分子诱导后,iEFCs 共表达 Oct4、Cdx2、Gata6 等早期胚胎标志物,分子特征与 8-16 细胞期天然胚胎高度一致;

chromatin accessibility 分析显示,iEFCs 打开了桑椹胚阶段关键基因的染色质区域,关闭了多能干细胞特异性基因。

体外实验:iEFCs 可自组织形成囊胚样结构(iEFC-blastoid),效率达 95%,明确表达三大谱系标志物;

体内嵌合实验:iEFCs 能贡献到 E6.5 胚胎的所有组织(包括外胚层、中胚层、内胚层及胎盘、卵黄囊等胚外组织),嵌合效lu最gao达 73.53%。

形态学:模型发育出 6-14 对体节、前 / 中 / 后脑、跳动的心脏管、视芽、原生殖细胞、肠道等关键结构;

分子保真度:单细胞 RNA-seq 证实,模型细胞的转录组与天然 E8.5 胚胎相似度ji高,涵盖神经发生、心脏发生、体节发生等核心通路。

Absin 牛血清白蛋白(BSA),货号:abs9156,在实验中用于免疫染色的封闭缓冲液配制。
免疫染色是验证细胞身份、谱系分化的核心实验,而封闭非特异性结合是实验成功的关键步骤:
实验应用场景:在 iEFCs 的标志物鉴定(Oct4/CDX2/GATA6 共表达,对应原文图 1E)、囊胚样结构谱系分析(对应原文图 2E-H)、胚胎模型组织定位(对应原文图 4D、6E)等实验中,均使用含 Absin BSA 的封闭液;
作用机制:BSA(2% 浓度)作为封闭剂,可占据细胞或组织样本表面的非特异性结合位点,避免一抗 / 二抗的非特异性吸附,确保荧光信号精准定位目标蛋白;
实验价值:正是依赖 BSA 带来的高特异性染色结果,研究团队才能清晰验证 iEFCs 的分子特征、谱系分化效率,以及胚胎模型的组织架构,为研究结论提供了直接的形态学证据。
研究团队通过纯小分子策略构建了高保真、可规模化的胚胎模型,为胚胎发育机制研究、药物筛选、再生医学等领域提供了强大工具。而 Absin 的 BSA 产品(abs9156)凭借高纯度、低内毒素、非特异性结合抑制能力强等优势,在免疫染色等关键实验中发挥了不可替代的作用,成为支撑前沿研究的可靠伙伴。
| 货号 | 名称 | 规格 |
|---|---|---|
| abs9156 | 牛血清白蛋白(细胞培养) | 50g/100g/500g |
| 货号 | 名称 | 规格 |
| abs9299 | 一抗二抗稀释液 | 100mL/1L |
| abs9262 | 牛血清白蛋白(无脂肪酸) | 100g |
| abs47038997 | 2,4-二xiao基苯偶联牛血清白蛋白 | 10mg |
| abs47047387 | 人血清白蛋白 | 500mg/1g/5g |
| abs47038959 | 大鼠血清白蛋白 | 1g |
| abs47038958 | 小鼠血清白蛋白 | 1g |

Absin产品线:
爆款产品:十da试剂盒(mIHC、IHC、凋亡、ELISA、ChIP、Co-IP、生化检测、残留检测、多因子检测);细胞培养(类器官试剂盒+基质胶,胎牛血清+培养添加剂+细胞因子)、分化试剂盒;分子(mRNA合成服务+提取试剂盒);化合物大包装;辅助试剂、耗材/仪器、定制服务(抗体/多肽/蛋白/标记/检测)...
特色产品:鸡胚提取物CEE、B27、N2、霍乱毒素B亚单位CTB、牛脑垂体提取物BPE、百日咳毒素PTX、重组人胰岛素Insulin、人源低密度脂蛋白LDL...